Conceptual Overview
At its core, StableUnit works as a crypto-backed stablecoin system with a twist: it not only maintains the stablecoin’s peg, but also funnels various yield streams to its holders. Here’s a simplified flow of how the system operates:
User deposits collateral & mints USD Pro: A user (borrower) locks eligible collateral into the StableUnit smart contract and mints USD Pro against it (up to a safe limit). This creates a vault (CDP) recording the collateral and the debt (USD Pro to be repaid). The USD Pro enters circulation – the user can use it freely. At this moment, the USD Pro is fully backed by the collateral with a comfortable cushion (over-collateralization).
Collateral keeps working for the user When a user locks a yield‑bearing asset — whether a liquid‑staking token like stETH or an LP position — this collateral continues to earn its native rewards, and those rewards remain the user’s property. For example, depositing 100 wstETH that yields roughly 0.1 ETH per day still credits that 0.1 ETH to the user while the wstETH resides in the vault. The same principle applies to LP tokens that accrue trading fees or incentive tokens.
Cutting borrow rate: If a user supplies a non‑yielding asset such as spot ETH or WBTC, they may opt to let the protocol stake or lend it on their behalf. Any yield produced in that scenario is automatically applied to reduce the user’s borrowing rate, lowering the cost of the loan while the user retains full economic ownership of the collateral.
Borrowers pay stability fees: Over time, for each open loan, the borrower owes a stability fee (interest) in USD Pro terms. This fee accumulates in the system’s accounting. When borrowers repay, they pay back slightly more USD Pro than they minted. These fees effectively increase the backed supply of USD Pro (because the extra USD Pro paid is surplus that wasn’t originally issued against collateral). Instead of burning all that extra, the protocol can redistribute it as reward.
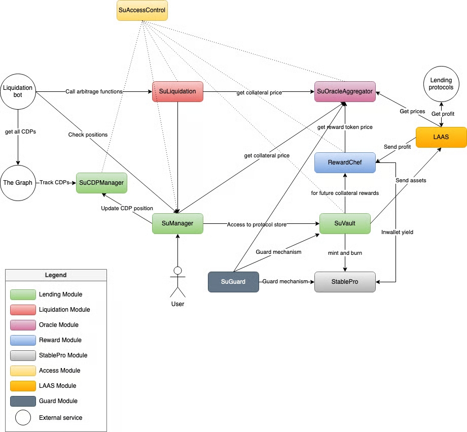
Revenue pool and USD Pro holders: All sources of revenue – stability fees, collateral yields, liquidation gains, etc. – flow into a Yield Reserve or revenue pool within the protocol. This pool is what will be distributed to USD Pro holders as yield. Think of it as a bucket that gets filled intermittently (whenever someone pays interest, or collateral yields come in, or a liquidation results in a profit). The trick is distributing from this bucket to token holders in a smooth way.
Yield distribution mechanism: The protocol continuously calculates how much of the reserve to distribute to USD Pro holders. It does this every block via the USD Pro token contract. If the reserve is plentiful (bucket is full), the distribution flow rate increases; if the reserve is low, the flow rate tapers to ensure there’s always a trickle of yield and not a complete stop. This dynamic adjustment means USD Pro holders see a relatively stable, constant increase in balances, rather than sporadic jumps. This component is what gives USD Pro its “savings account” like behavior. (More on the exact mechanism under Yield Distribution below.)
Peg maintenance and arbitrage: As with any stablecoin, keeping USD Pro’s market price at $1 is crucial. StableUnit relies on market arbitrage and liquidity to maintain the peg. If USD Pro > $1 (above peg), arbitragers can deposit collateral and mint new USD Pro (incurring only a small interest cost), then sell that USD Pro in the market for >$1 profit, increasing supply and pushing price down. If USD Pro < $1 (below peg), one can buy cheap USD Pro and use it to repay loans or hold for yield, reducing supply and pushing price up. Additionally, because stablecoin collateral (USDC, etc.) is allowed, large players could swap USDC for USD Pro directly when USD Pro is cheap (effectively redeeming it via opening and closing a vault). The StableUnit protocol also directly contributes to peg stability by managing liquidity pools (using incentives or even protocol-owned liquidity) – ensuring there’s deep liquidity so these arbitrages have low slippage​. In summary, economic incentives encourage the community to correct any price deviation of USD Pro back toward $1. More on Stablecoin Liquidity page.
Liquidation backstop: In case a borrower’s collateral value plummets and threatens the peg (because that USD Pro might become under-collateralized), the protocol’s liquidation engine springs into action. Liquidations remove bad debt by selling collateral and reducing USD Pro in circulation (or fully collateralizing it with other stable assets), thereby maintaining the integrity of the system. The specifics of StableUnit’s async liquidation process ensure this is done efficiently and without external arbitrageurs sniping the profits. The protocol can even hold some of the liquidated value as protocol-owned collateral/liquidity, which bolsters the system’s overall backing.
Governance and adjustments: All of this runs autonomously via smart contracts, but parameters can be tweaked by governance. The StableUnit DAO can add new collateral types, change collateralization requirements, adjust fees, or update the yield strategy. This means the system can evolve and respond to changing market conditions, guided by stakeholders. Learn more in the Governance section.
From a big-picture view, StableUnit operates as a closed-loop ecosystem: borrowers bring collateral and pay fees, USD Pro holders provide demand for the stablecoin and receive fees as yield, liquidators keep the system safe and earn small rewards, and the DAO oversees it all. The interplay of these participants keeps USD Pro stable and growing.
